您现在的位置: 您现在的位置: 精英中考网 >> 高考 >> 大学专业 >> 正文

2022高考资讯

2022高考分数线

2022高考成绩查询

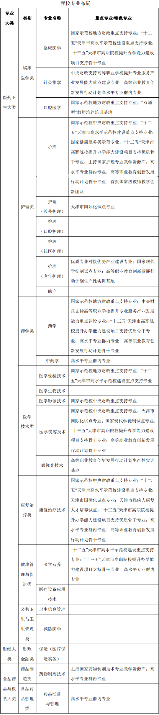
天津医学高等专科学校重点专业名单

更新时间:2022-4-28 13:54:32 作者:佚名 信息来源:网络

天津医学高等专科学校重点专业有哪些是广大考生和家长朋友们十分关心的问题,为了方便大家查询,本站小编已经为大家整理好了天津医学高等专科学校国家级、市级等重点专业名单,供大家参考:


1、天津医学高等专科学校重点专业名单

 

高考信息不断变化,精英高考网www.52zhongkaow.com提供的高考资讯、成绩查询、分数线信息仅供参考,具体以相关教育部门的信息为准!

精英高考网是2022年高考资源信息门户网站,为广大考生提供:大学历年录取分数线、2022高考复习资料、2022年高考满分作文、

2022高考成绩查询、高考查分、2022高考分数线、志愿填报、高考本科、专科录取分数线、学习方法等高考生需要的信息

Copyright 精英中考网 All Rights Reserved

版权所有@精英中考网 工信部备案号:粤ICP备14029008号-1