2021中考资讯
2021中考分数线
2021中考成绩查询
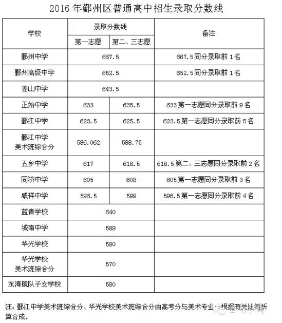
2016年宁波市鄞州区中考普通高中录取分数线
更新时间:2018-2-6 7:55:57 作者:佚名 信息来源:本站原创
根据《鄞州区2016普通高中招生工作实施意见的通知》,在录取中出现总分相同时,先比较数学和语文两科合计成绩,高者优先录取;若两科合计成绩相同,再比较数学、语文和英语三科合计成绩,高者优先录取,额满为止。

中考信息不断变化,精英中考网www.52zhongkaow.com提供的中考资讯、成绩查询、分数线信息仅供参考,具体以相关教育部门的信息为准!
