2021中考资讯
2021中考分数线
2021中考成绩查询
2018伊犁中考分数线
更新时间:2018-7-29 8:19:52 作者:佚名 信息来源:本站原创
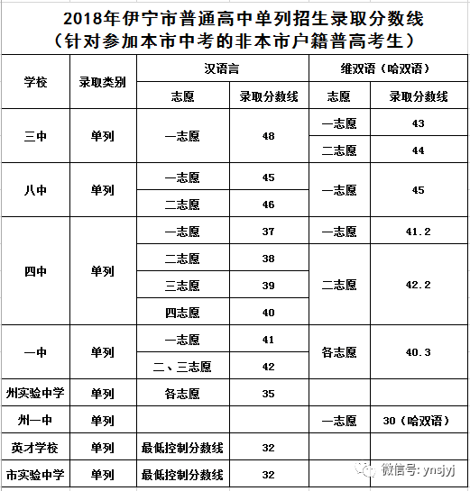
关于2018年伊宁市普通高中招生录取结果公示及新生报名的通知

备注:补录分数线是针对未被三中、八中、一中、四中录取又没有填报其他普通高中志愿的考生单独划定的录取分数线,调剂录取到州实验中学(汉语言、维双语)、州一中(维双语)。

2018年奎屯市高中录取分数线
根据中考考生的初中学业水平考试成绩、体育、艺术成绩和综合素质评定结果,现将2018年奎屯市普通高中录取分数线公布如下:
奎屯市高级中学录取分数线660.5分;
奎屯市第六中学录取分数线522分;
报考内高、内职的学生参照此分数线录取。
2018伊犁中考分数线
中考信息不断变化,精英中考网www.52zhongkaow.com提供的中考资讯、成绩查询、分数线信息仅供参考,具体以相关教育部门的信息为准!
为您推荐以下信息:
-
没有相关信息
