2021中考资讯
2021中考分数线
2021中考成绩查询
2019曲阜中考分数线(第一批次高中录取分数线)
更新时间:2019-7-3 10:02:38 作者:佚名 信息来源:教育局
2019曲阜中考分数线(第一批次高中分数线)
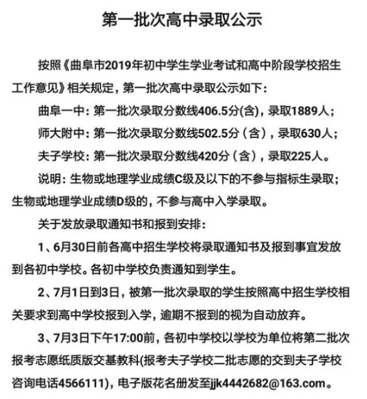
曲阜公布高中学校第一批次录取分数线,最高分数线为502.5分(含),最低分数线406.5分(含)。
2019年曲阜一中第一批次录取分数线,406.5分(含)、录取1889人。2019年曲师大附中第一批次录取分数线,502.5分(含)、录取630人。2019年夫子学校第一批次录取分数线,420分(含)、录取225人。
需要注意的是,生物或地理学业成绩C级及以下的不参与指标生录取;生物或地理学业成绩D级的,不参与高中入学录取。

中考信息不断变化,精英中考网www.52zhongkaow.com提供的中考资讯、成绩查询、分数线信息仅供参考,具体以相关教育部门的信息为准!
