2021中考资讯
2021中考分数线
2021中考成绩查询
2019象山中考录取分数线
更新时间:2019-8-14 8:19:21 作者:佚名 信息来源:教育局
2019年普高招生最低控制分数线
象山县2019年普高招生最低控制分数线为531.5分。
象山中学
象山中学统招生录取分数线为:646分
同分志愿填报8人,录取5人
象山三中
统招生录取分数线:601分
同分志愿填报12人,录取前6名
象山二中
统招生录取分数线:567分
同分志愿填报11人,录取前1名
滨海学校
朝阳班录取分数线:593.5分
同分志愿填报12人,录取前2名
统招生录取分数553.5分
同分志愿填报6人,录取前3名
西周中学
统招生录取分数线:531.5分
象山中学定向分配名额及奖励分配名额

说明:
根据《象山县教育局关于做好2019年初中学业水平考试和高中段学校招生工作的意见》(象教〔2019〕23号)文件精神,今年象山中学招生设置教学质量优胜奖,计算方式:中考成绩平均分排名×40%+前30%学生人数比例排名×30%+后20%学生人数比例排名×30%,从小到大取前9所学校。
象山县2019中考成绩分数段统计
宁波中考各区中学中考分数线汇总(持续更新) src="/zk/zkupfiles/201908/20190814085230212.jpg">
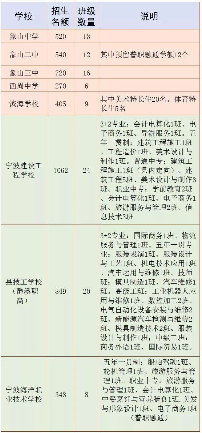
象山县2019年普职高学校招生计划

中考信息不断变化,精英中考网www.52zhongkaow.com提供的中考资讯、成绩查询、分数线信息仅供参考,具体以相关教育部门的信息为准!
