您现在的位置: 您现在的位置: 精英中考网 >> 中考 >> 中考分数线 >> 正文

2022中考资讯

2022中考分数线

2022中考成绩查询

2022福安中考录取分数线

更新时间:2022-7-18 8:18:31 作者:佚名 信息来源:网络

2022年福安中考录取分数线出炉

宁德民中、福安一中、福安二中、福安三中录取分数线

 

福安一中定向生录取分数线

 


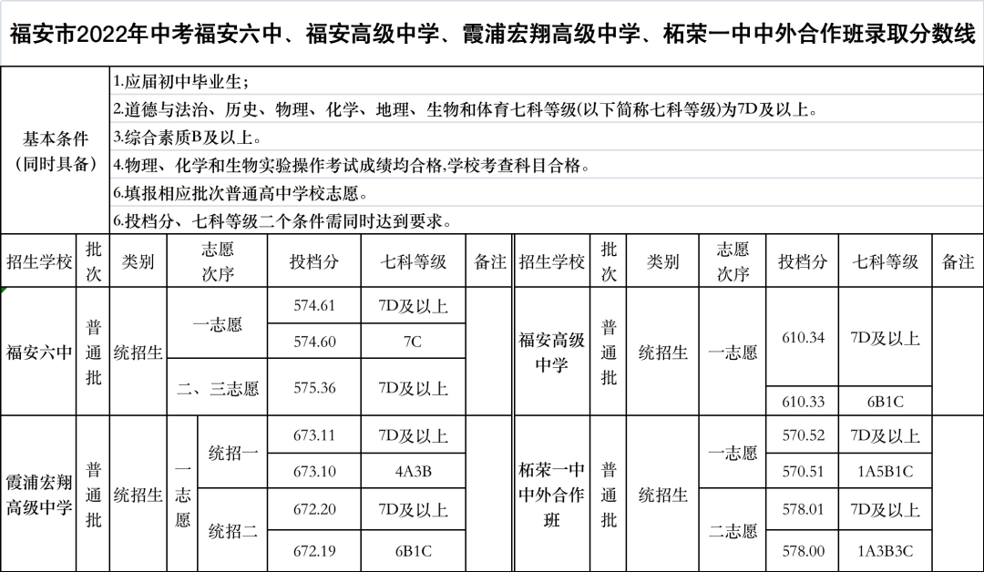
福安六中、福安高级中学、霞浦宏翔高级中学、柘荣一中中外合作班录取分数线

 

福安八中、福安扆山中学、福安德艺学校宁德实验中学、福鼎茂华学校、宁德博雅培文、宁德衡水育才录取分数线

 

中考信息不断变化,精英中考网www.52zhongkaow.com提供的中考资讯、成绩查询、分数线信息仅供参考,具体以相关教育部门的信息为准!

精英中考网是2022中考门户网站,为广大中考生提供2022中考最新消息、2022中考时间、中考试题试卷、复习资料、历年中考满分作文、中考作文题目

2022中考成绩查询、2022中考查分、志愿填报、2022中考录取分数线等

Copyright 精英中考网 All Rights Reserved

版权所有@精英中考网 工信部备案号:粤ICP备14029008号-1