您现在的位置: 您现在的位置: 精英中考网 >> 中考 >> 中考备考 >> 语文 >> 正文

2024中考资讯

2024中考分数线

2024中考成绩查询

2017宿迁中考语文试题试卷及答案

更新时间:2018/3/20 13:27:59 作者:佚名 信息来源:本站原创

精英中考网消息:2017年江苏省宿迁市中考已经结束,六月,又有一批新的考生参加2018中考,为了帮助广大考生更好的复习备考,小编收集整理了2017宿迁中考各科试题及参考答案,供广大考生参考,下面是2017宿迁中考语文试题试卷及答案

 

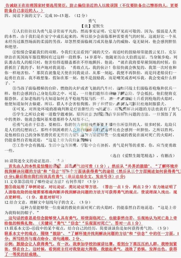
考试吧:2017年江苏宿迁中考《语文》试题及答案

考试吧:2017年江苏宿迁中考《语文》试题及答案

上一页  [1] [2] [3] 下一页

中考信息不断变化,精英中考网www.52zhongkaow.com提供的中考资讯、成绩查询、分数线信息仅供参考,具体以相关教育部门的信息为准!

精英中考网是2024中考门户网站,为广大中考生提供2024中考最新消息、2024中考时间、中考试题试卷、复习资料、历年中考满分作文、中考作文题目

2024中考成绩查询、2024中考查分、志愿填报、2024中考录取分数线等

Copyright 精英中考网 All Rights Reserved

工信部备案号:粤ICP备2024334618号-1