2021中考资讯
2021中考分数线
2021中考成绩查询
2017德州中考思想品德试卷及答案
更新时间:2018-4-2 10:03:10 作者:佚名 信息来源:本站原创
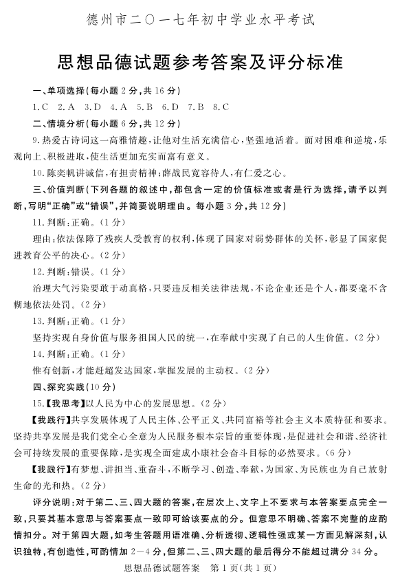
2017年德州市中考思想品德试题及参考答案,精英中考网消息:2017年德州市中考已经结束,六月,又有一批新的考生参加2018中考,为了帮助广大考生更好的复习备考,小编收集整理了2017德州中考各科试题及参考答案,供广大考生参考,下面是2017德州中考思想品德试卷及答案




中考信息不断变化,精英中考网www.52zhongkaow.com提供的中考资讯、成绩查询、分数线信息仅供参考,具体以相关教育部门的信息为准!
