您现在的位置: 您现在的位置: 精英中考网 >> 中考 >> 中考资讯 >> 正文

2024中考资讯

2024中考分数线

2024中考成绩查询

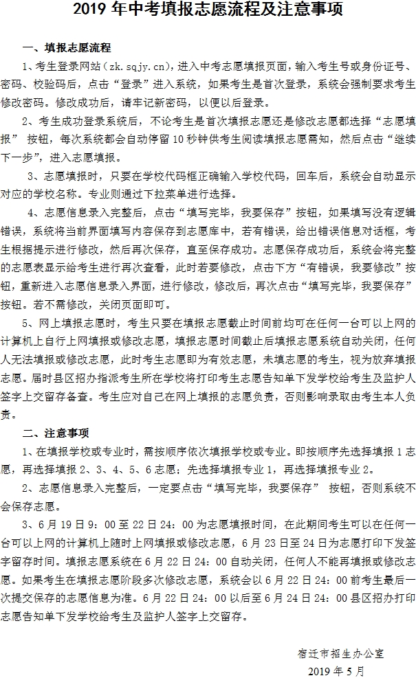
2019年宿迁中考填报志愿流程及注意事项

更新时间:2019/6/8 11:41:04 作者:佚名 信息来源:本站原创

2019年宿迁中考填报志愿流程及注意事项

中考信息不断变化,精英中考网www.52zhongkaow.com提供的中考资讯、成绩查询、分数线信息仅供参考,具体以相关教育部门的信息为准!

精英中考网是2024中考门户网站,为广大中考生提供2024中考最新消息、2024中考时间、中考试题试卷、复习资料、历年中考满分作文、中考作文题目

2024中考成绩查询、2024中考查分、志愿填报、2024中考录取分数线等

Copyright 精英中考网 All Rights Reserved

工信部备案号:粤ICP备2024334618号-1