2021中考资讯
2021中考分数线
2021中考成绩查询
2020盐城中考政策方案
更新时间:2020-4-30 21:58:04 作者:佚名 信息来源:本站原创
近日,盐城市教育局印发了《盐城市2020年初中毕业与升学考试方案》一起来了解一下
考试科目
盐城市2020年初中毕业与升学考试(简称“中考”)模式为“学业水平考试+实验实践技能考查+综合素质评价”。学业水平考试和实验实践技能考查的学科说明由市教科院制定发布。
1. 学业水平考试
学业水平考试科目包括语文、数学、英语、物理、化学、道德与法治、历史、地理、生物、体育,其中体育考试根据疫情防控要求及省教育厅通知精神,今年取消中长跑测试项目(女子800米、男子1000米),该项目10分不计入总分,今年中考总分为750分,地理、生物考试以A、B、C、D四个等级评定成绩。语文、数学、英语、物理、化学、道德与法治、历史科目的考试由市教育局组织实施,安排在7月14日-16日进行(具体日程见附表);市招生考试中心负责考务工作,集中采用计算机网上阅卷;体育考试按《2020年盐城市初中毕业升学体育考试工作实施方案》(盐教卫〔2020〕12号)及有关补充通知执行。考生各科成绩统一合成后发布。各学科考试形式、分值等见下表。
2. 实验实践技能考查
实验实践技能考查包含理化生实验考查和实践技能考查两部分,考查结果按学科以A、B、C、D等级呈现。
(1)理化生实验考查:考查由各县(市、区)教育局、各学校组织实施,考查内容见市教科院制定的相关学科《中考说明》,理化实验操作考查在初三年级的5月份进行,生物实验操作考查在初二年级的6月份进行。
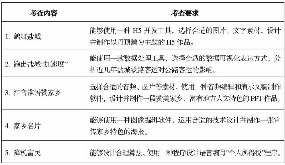
(2)实践技能考查:实践技能考查科目包括信息技术、艺术、劳动与技术、研究性学习等。其中信息技术由市教科院统一命题(实践任务见下表),考查形式为上机操作,各县(市、区)教育局、各学校组织实施,在初二年级的6月份进行。
艺术素质测评根据国家和省有关规定进行,坚持过程性评价和终期评价相结合,终期评价按《关于做好2020年盐城市初中毕业生艺术素质终期测评工作的通知》(盐教卫〔2020〕11号)文件精神执行。劳动与技术、研究性学习的考查内容与方式由各县(市、区)教育局研究确定,由学校统一组织考查,考查结果纳入学生综合素质评价相应项目。
3. 综合素质评价
(1)综合素质评价的内容。学生在初中三年中①道德品质与公民素养(包括社会活动与公益活动)、②交流与合作能力、③学习习惯与学习能力、④运动与健康、⑤审美与表现、⑥创新意识与实践能力等6个方面的综合素质水平与实际表现。其中综合素质①、②评定结果为合格、不合格,其它各项评定结果为A、B、C、D四个等级。初一、初二、初三各科学期成绩纳入综合素质评价。
(2)综合素质评价的组织。综合素质评价由各县(市、区)教育局制定具体的实施办法,市和各县(市、区)成立初中毕业生成长记录认定领导小组。各校成立由校长负责的校级学生综合素质评价认定工作委员会,学校综合素质评价认定工作委员会由校长、中层干部、教师、家长代表和其他社会人士组成。每个班级综合素质评价认定小组由班主任、教师代表3人以上组成,教师代表对该班学生授课的时间不能少于1学年,对学生应有充分的了解,同时具备高度的责任心和良好的诚信意识。评价工作每学年进行一次。
(3)综合素质评价的程序。对学生进行综合素质评价,应采用学生自评和互评相结合、班主任与任课教师共同评价相结合、过程性评价与终结性评价相结合、定性评价与定量评价相结合的方式,力求评价客观公正。综合素质评价的结果包括“综合性评语”、“项目评定等级”及必要的“过程记录”。各学校必须为每个学生建立成长记录袋,全面客观地对学生初中三年的成长过程进行评价和认定。各学校应将评价学生的内容、方法、程序向学生和家长做出解释和公示,评价结果应通知学生本人和家长。
附:
2020盐城中考政策方案
中考信息不断变化,精英中考网www.52zhongkaow.com提供的中考资讯、成绩查询、分数线信息仅供参考,具体以相关教育部门的信息为准!



