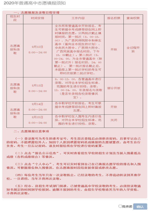
一、 登陆界面
二、 首次登陆,需确认承诺书,并修改密码
1. 勾选并确认志愿填报须知承诺书
2. 勾选并确认后,弹出修改密码窗口,如下图:
三、 登陆成功
1. 考生个人中心界面显示成绩单及个人基础信息:
四、 填报或修改志愿
1. 填报志愿:
Ø 第一步:点击【填报或修改志愿】栏目
Ø 第二步:选择需要填报的志愿批次

Ø 第三步:选择填报的学校(下拉框选选择),并提交预览

Ø 第四步:确认提交

Ø 第五步:再次点击【确认】按钮,完成填报

五、 查看和修改已填报志愿
Ø 第一步:点击 “查看已填志愿” 栏目,选择对应的计划批次,查看填报结果,如下图:
Ø 第二步:点击【修改志愿】按钮,选择需要修改的志愿批次,如下图:
Ø 第三步:重新选择需要改报的学校,并点击【提交预览】按钮,如下图:
Ø 第四步:预览填报学校名称,并点击【确认提交】按钮,如下图:

第五步:再次点击【确定】按钮完成修改志愿,如下图:
六、 查看志愿排名及是否入围
Ø 点击 “个人中心” ,在右下角显示填报状态及排名情况列表,如下图:

重点说明:
学校计划:指填报志愿时选择的学校及招生计划类型
招生数:指该学校及招生计划类型的招生人数
排名:指考生当前的排名,以考生成绩等级顺序排名
是否入围:指考生志愿的入围状态
注意:
Ø 考生填报多个志愿时,默认只能入围其中一个志愿,按志愿的录取顺序系统自动计算;
Ø 如果发现所有志愿均不入围时,请及时改报志愿,避免错过其他学校;
七、 注意事项
Ø 志愿填报截止时间:必须在截止时间前完成填报或改报志愿;
Ø 在“填报或修改志愿”界面,每个志愿批次,都有“结束时间”,如下图红色框标识:
Ø 志愿排名及入围状态,系统根据填报同一批次志愿的考生成绩排名及入围状态实时更新,所以,考生需实时关注志愿的最新排名及入围状态,如下图红色框标识:
Ø 如果当前是已入围状态,但排名已经接近志愿招生数,且志愿结束时间还长,请慎重评估,且及时修改志愿,避免志愿结束时,排名被挤出,错过该志愿批次的其他学校

